Notice
Recent Posts
Recent Comments
Link
| 일 | 월 | 화 | 수 | 목 | 금 | 토 |
|---|---|---|---|---|---|---|
| 1 | 2 | 3 | 4 | 5 | 6 | |
| 7 | 8 | 9 | 10 | 11 | 12 | 13 |
| 14 | 15 | 16 | 17 | 18 | 19 | 20 |
| 21 | 22 | 23 | 24 | 25 | 26 | 27 |
| 28 | 29 | 30 | 31 |
Tags
- Swift
- Xcode
- 뷰를그리는메서드
- updatecycle
- ios바이너리분석
- swift6.1
- swift-demangle
- 뷰의레이아웃을계산하는메서드
- UIKit
- mach-o파일분석
- task
- actor
- Architecture
- ciimage
- modulararchitecture
- cgimage
- 이진삽입정렬
- mainrunloop
- mangle
- XCUITest
- 다이나믹링크분석
- swiftconcurrency
- uicollectionview
- displayscale
- WWDC24
- IOS
- applaucnchprocess
- swift6
- xcrun swift-demangle
- SPM
Archives
- Today
- Total
꾸준한 기록
[iOS] 뷰를 업데이트 하는 메서드의호출 순서 본문
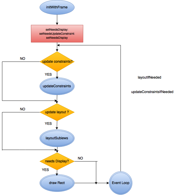
뷰를 업데이트하는 메서드 순서
(layoutifNeeded, updateConstraintsIfNeeded가 호출된 후, 불리는 메서드 순서)
1. `updateConstraints()`
2. `updateLayout()`
3. `drawRect()`

새로운 ViewController가 노출될 때, view를 그리는 메서드 호출 순서
1. viewDidLoad
2. viewWillAppear
3. view가 뷰 계층에 붙는다. view의 레이아웃이 결정됨. trait이 결정됨
4. viewIsAppearing(_:)
5. viewWillLayoutSubviews()
6. subview의 layoutSubViews()가 호출됨
7. viewDidLayoutSubviews()
8. 화면 전환 애니메이션 발생
9. viewDidAppear()

'iOS' 카테고리의 다른 글
| 이미지 렌더링이란? (0) | 2024.09.11 |
|---|---|
| CGImage, UIImage, CIImage (0) | 2024.09.10 |
| [iOS] Main Run Loop 와 UI Update cycle (0) | 2024.09.09 |
| [UICollectionView] part4. UITableView와 차이점 (0) | 2024.09.08 |
| [UICollectionView] part3. cell 재활용 메커니즘 (0) | 2024.09.08 |